Dedicado a mi admirada Liset.
“Las neuronas son las misteriosas mariposas del alma, cuyo batir de alas quién sabe si esclarecerá algún día el secreto de la vida mental.” — Santiago Ramón y Cajal
Si Don Santiago Ramón y Cajal pudiera asomarse hoy a un microscopio en los laboratorios de la Universidad de Columbia, no vería tejido teñido con nitrato de plata, sino una lámina de silicio iridiscente. Lo que él intuyó con su genio artístico —la inmensa complejidad interconectada de la corteza— hoy la ingeniería lo ha materializado en un dispositivo capaz de escuchar el “batir de alas” de miles de neuronas simultáneamente.
Presentamos el Biological Interface System to Cortex (BISC), el dispositivo que ha resuelto la “crisis geométrica” de la neurotecnología y promete devolver la vista, el habla y el movimiento.
I. El Salto Cuántico: Anatomía de un Milagro
Durante décadas, la neurotecnología vivió atrapada en una contradicción: intentaba conectar con la red más compleja del universo (el cerebro) utilizando herramientas toscas y voluminosas. Los implantes tradicionales son “botes” de electrónica hermética que desplazan tejido vital y requieren cables que atraviesan la piel, invitando a la infección.
El sistema BISC rompe este paradigma al fusionar la biología con la Ley de Moore. No es un dispositivo médico ensamblado manualmente; es un chip CMOS (Semiconductor de Óxido Metálico Complementario) fabricado con las mismas técnicas de litografía que los procesadores más avanzados del mundo.
La Ficha Técnica del Futuro
El estudio publicado en Nature Electronics revela unas especificaciones que dejan obsoletos a los competidores actuales, logrando una eficiencia volumétrica sin precedentes:
EspecificaciónSistema BISCEstándar Actual (Utah/Stentrode)Significado ClínicoArquitecturaChip único CMOS (BCD 0.13-μm)Componentes discretos / CanisterIntegración total en 3 mm³; sin cables internos.Grosor****50 micrómetros (μm)> 1-2 milímetrosSe comporta como un “papel de seda”, curvándose con el cerebro.Electrodos****65.53616 - 100Resolución celular masiva para visión y decodificación motora.Canales Activos1.024 (Grabación) / 16.384 (Estimulación)~100Capacidad de “escribir” imágenes complejas en la corteza visual.Ancho de Banda****100 Mbps (Radio UWB)~1 Mbps (Bluetooth)Transmisión de datos “crudos” para IA externa sin latencia.AlimentaciónInalámbrica (Inductiva)Batería ImplantadaElimina baterías tóxicas dentro del cráneo; vida útil indefinida.
II. La Evidencia Visual: Disección de los Hallazgos
Para comprender la magnitud del avance, desglosamos a continuación las 6 Figuras Clave que sustentan la publicación científica original. Estas imágenes no son solo datos; son la prueba de que la simbiosis hombre-máquina es viable.

Figura 1: La Arquitectura del Enlace Invisible
Descripción: Un diagrama conceptual que muestra el sistema completo in vivo. Se observa el chip BISC descansando directamente sobre la piamadre, completamente sellado bajo la duramadre y el cráneo.
El Detalle Crítico: Muestra la Estación de Relevo (Relay Station), un dispositivo externo que se adhiere magnéticamente a la piel.
Interpretación: Esta separación es la clave de la seguridad térmica. El chip consume menos de 64 mW, disipando el calor mínimo permitido, mientras que el procesamiento pesado de datos ocurre fuera del cuerpo, en la estación de relevo que actúa como un puente Wi-Fi hacia el mundo digital.

Figura 2: Estabilidad Crónica (El Test del Tiempo)
Descripción: Trazas de ondas cerebrales (Potenciales de Campo Local o LFP) superpuestas. Se comparan las señales registradas el Día 1 frente a las del Día 60 en modelos de primates no humanos.
El Hallazgo: Las formas de onda son indistinguibles entre sí; la calidad de la señal no se degrada.
Interpretación: Valida la hipótesis de la “biocompatibilidad mecánica”. Al flotar sobre el cerebro como una hoja en un estanque, en lugar de penetrarlo como agujas (el enfoque de Neuralink), el BISC evita la respuesta inmune cicatrizante que suele “cegar” a los electrodos tradicionales.

Figura 3: Ingeniería a Microescala (Microscopía)
Descripción: Imágenes de Microscopía Electrónica de Barrido (SEM) del dispositivo.
(A) Un corte transversal del chip revelando su perfil de 50 micras, más delgado que un cabello humano.
(B) Primer plano de los electrodos de Nitruro de Titanio (TiN).
Interpretación: Revela la sofisticación del proceso de fabricación 0.13-μm BCD de TSMC. Este proceso híbrido permite integrar en el mismo silicio transistores de alto voltaje (necesarios para estimular neuronas) junto con lógica digital de alta densidad para procesar la información.

Figura 4: Cirugía de Mínima Invasión
Descripción: Secuencia fotográfica del procedimiento quirúrgico. Se ve cómo el cirujano realiza una pequeña incisión en la duramadre y desliza el dispositivo flexible sobre la corteza, similar a introducir una carta en un sobre.
Interpretación: El Dr. Brett Youngerman ha demostrado que esta técnica reduce drásticamente el trauma quirúrgico. A diferencia de las craneotomías abiertas masivas requeridas por otros sistemas, BISC puede implantarse a través de accesos reducidos, disminuyendo el riesgo de infección y el tiempo de recuperación.

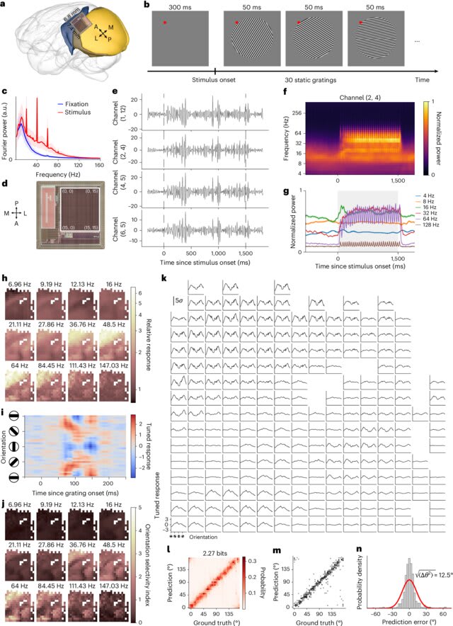
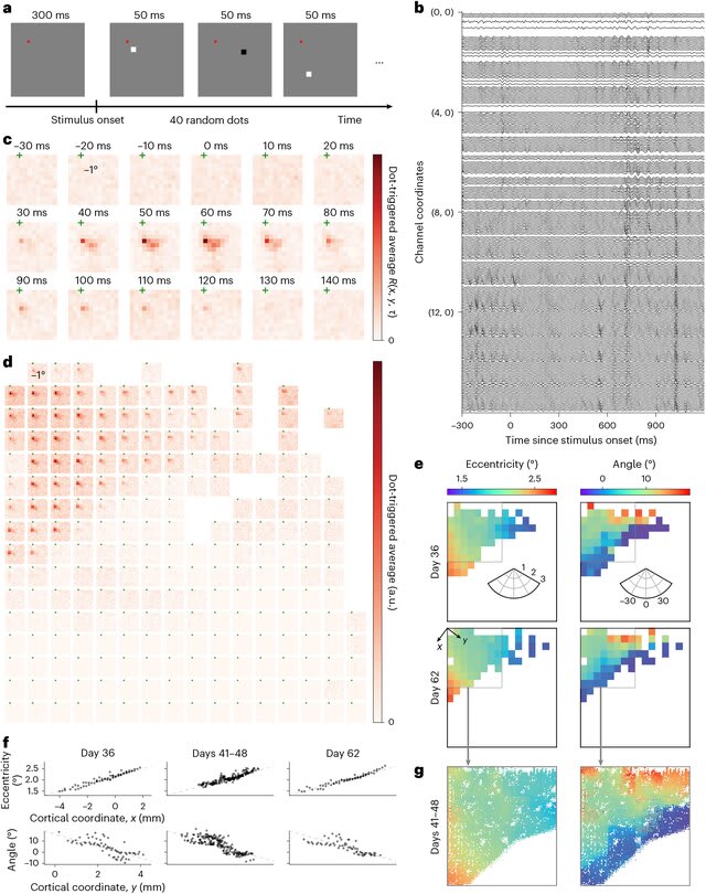
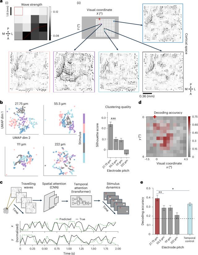
Figura 5: Escribiendo en el Cerebro (Mapas Retinotópicos)
Descripción: Mapas de calor sobre la corteza visual (Áreas V1 y V4).
(Estímulo): El animal observa un punto de luz moviéndose.
(Respuesta): El chip registra una “ola” de actividad eléctrica desplazándose físicamente por la matriz de electrodos en sincronía con la luz.Interpretación: Si el chip puede “leer” la posición de la luz con tal precisión, también puede “escribirla”. Con 16.384 canales de estimulación, BISC tiene la resolución necesaria para generar visión artificial útil (formas, letras), superando con creces los fosfenos borrosos de los implantes antiguos.

Figura 6: Decodificación de la Intención
Descripción: Gráficas de dispersión comparando el movimiento real de la mano de un primate con la predicción hecha por una Inteligencia Artificial conectada al BISC.
El Resultado: Las curvas muestran una correlación superior a 0.50 en los tres ejes de movimiento (X, Y, Z).
Interpretación: Demuestra que no es necesario clavar electrodos dentro del cerebro para leer la mente con precisión. La densidad masiva de electrodos de superficie del BISC captura suficiente información para controlar brazos robóticos o cursores con fluidez natural.
III. Una Ventana en Movimiento
La teoría cobra vida en la práctica. El siguiente vídeo oficial del equipo de ingeniería de Columbia muestra la flexibilidad física del dispositivo y explica visualmente la arquitectura de “sinapsis digital” que hemos descrito.
IV. El Contexto Competitivo: David contra los Goliats
Para entender la posición histórica del BISC, debemos compararlo rigurosamente con los “Tres Grandes” de la neurotecnología moderna:
- Neuralink (El Enfoque Penetrante):
Filosofía: Insertar hilos flexibles dentro de la corteza.
-
Ventaja: Señal de neurona individual muy clara.
-
Desventaja: Daño tisular crónico, riesgo de hemorragia y un ancho de banda limitado por Bluetooth.
-
Diferencia BISC: BISC no penetra, evitando el daño, y transmite 100 veces más datos.
-
Synchron (El Enfoque Endovascular):
Filosofía: Llegar al cerebro a través de las venas (Stentrode), sin abrir el cráneo.
-
Ventaja: Seguridad extrema y facilidad quirúrgica.
-
Desventaja: Muy bajo ancho de banda (solo 16 electrodos). Solo sirve para clics básicos.
-
Diferencia BISC: BISC ofrece 4.000 veces más electrodos, permitiendo aplicaciones complejas como visión y habla fluida que Synchron no puede abordar.
-
Precision Neuroscience (El Rival de Superficie):
Filosofía: También usa una película delgada sobre la superficie (Capa 7).
- Diferencia BISC: La interfaz de Precision es pasiva (los electrodos están en el cerebro, pero la electrónica está fuera). BISC es activo: los amplificadores están en el propio electrodo, lo que elimina el ruido eléctrico y permite una miniaturización mucho más agresiva.
V. Kampto Neurotech: Llevando la Ciencia al Paciente
Como solía decir Cajal: “Las ideas no duran mucho. Hay que hacer algo con ellas”. Para asegurar que este avance llegue a quienes lo necesitan, el equipo ha fundado Kampto Neurotech.
Bajo la dirección del Dr. Nanyu Zeng, exalumno de Columbia y arquitecto principal del chip, esta compañía ha licenciado la patente exclusiva (U.S. Patent 11617890). Con el respaldo financiero de agencias como DARPA (programa NESD) y los NIH, Kampto no busca solo crear un producto, sino establecer una plataforma estándar: un “sistema operativo” para el cerebro humano.
Epílogo: La Textura del Pensamiento
Hemos pasado de dibujar neuronas a mano a fabricar circuitos que se entrelazan con ellas. El sistema BISC es, en última instancia, un homenaje a la complejidad que Cajal reveló al mundo. No intenta simplificar el cerebro; intenta estar a su altura, ofreciendo una herramienta digna de la majestad de la mente humana.
Referencias y Material de Investigación
-
Estudio Principal: Stable, chronic in-vivo recordings from a fully wireless subdural-contained 65,536-electrode brain-computer interface device. (Preprint en bioRxiv / Publicado en Nature Electronics).
-
Fuente Técnica: Columbia University School of Engineering and Applied Science.
-
Datos Específicos: Consumo de energía (<64mW), Ancho de banda (100 Mbps UWB), Proceso de fabricación (TSMC 0.13-μm BCD).
Stable, chronic in-vivo recordings from a fully wireless subdural-contained 65,536-electrode brain-computer interface device Descarga

Comentarios
Para activar los comentarios: ve a giscus.app, introduce el repositorio
joseadserias-dotcom/cajal-digitaly reemplaza los IDs ensrc/layouts/Articulo.astro.